为深入贯彻落实乡村建设行动部署,引导优质设计资源服务宜居宜业和美乡村建设,第五届印迹乡村创意设计大赛(以下简称“大赛”)组委会经审议决定,于本届大赛中增设“印迹乡村·共创计划”专项定制赛道。现将相关参赛事项及设计需求清单公告如下:
一、定制需求
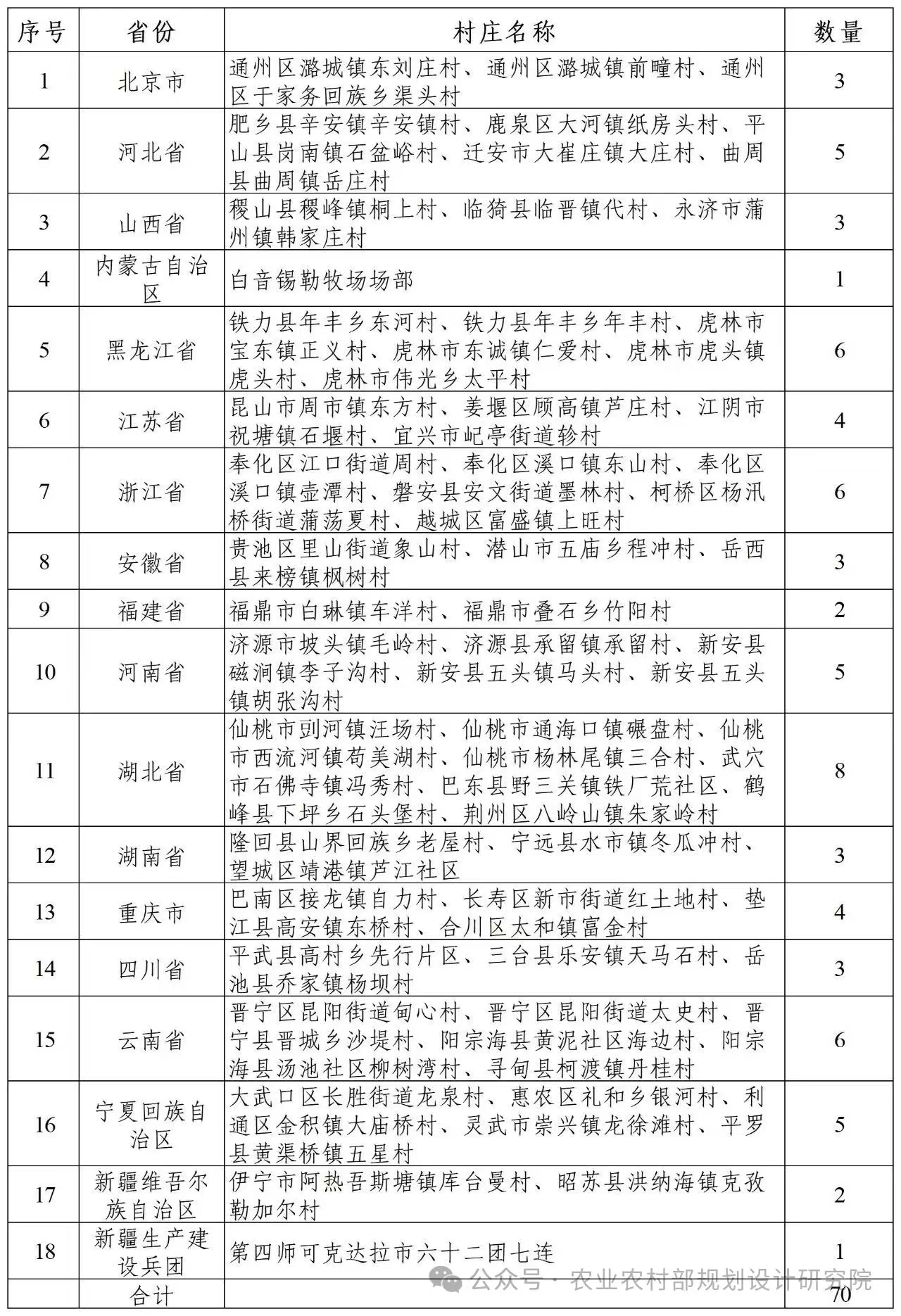
本届专项定制赛道共汇集来自全国18个省(区、市)的70个村庄的设计需求(村庄名单详见附件1)。定制需求内容紧扣宜居宜业和美乡村建设目标,主要涵盖乡村规划、人居环境提升、建筑改造、公共空间设计等领域,每项需求均明确了具体目标、现状基础及地方可提供的土地、资金、审批等配套支持条件(详见附件2)。请各参赛单位访问农业农村部规划设计研究院官方网站(http://www.aape.org.cn),于大赛专题栏目下载《“印迹乡村·共创计划”专项定制赛道设计需求清单》及相关材料。
二、创作要求
参加“印迹乡村·共创计划”专项定制赛道的作品,应严格按照《印迹乡村创意设计大赛章程》及《关于开展第五届印迹乡村创意设计大赛的工作公告》要求进行创作和报名。倡导建立“协同共创”工作模式,鼓励设计单位深入实地调研,充分听取基层干部群众意见,促进专业设计与乡土智慧融合。
三、作品提交
“印迹乡村·共创计划”专项定制赛道的作品提交时间截止2026年4月30日。参赛作品除按照《关于开展第五届印迹乡村创意设计大赛的工作公告》中的流程报名外,也可直接将作品发送至大赛组委会邮箱:yjxc@aape.org.cn(邮件主题:参赛单位名称—专项定制赛道设计作品—联系人及电话)。
联系方式:农业农村部规划设计研究院
姚 娜:010-59197114 010-59196798
第五届印迹乡村创意设计大赛组委会
(农业农村部规划设计研究院代章)
2026年1月8日
附件1:“印迹乡村·共创计划”专项定制赛道村庄名单

附件2:“印迹乡村·共创计划”专项定制赛道设计需求清单
附件:
1.北京市专项定制赛道设计需求清单.zip
2.河北省专项定制赛道设计需求清单.zip
3.山西省专项定制赛道设计需求清单.zip
4.内蒙古自治区专项定制赛道设计需求清单.zip
5.黑龙江省专项定制赛道设计需求清单.zip
6.江苏省专项定制赛道设计需求.zip
7.浙江省专项定制赛道设计需求清单.zip
8.安徽省专项定制赛道设计需求清单.zip
9.福建省专项定制赛道设计需求清单.zip
10.河南省专项定制赛道设计需求清单.zip
11.湖北省专项定制赛道设计需求清单.zip
12.湖南省专项定制赛道设计需求清单.zip
13.重庆市专项定制赛道设计需求清单.zip
14.四川省专项定制赛道设计需求清单.zip
15.云南省专项定制赛道设计需求清单.zip
16.宁夏回族自治区专项定制赛道设计需求清单.zip
17.新疆维族自治区专项定制赛道设计需求清单.zip
18.新疆生产建设兵团专项定制赛道设计需求清单.zip